Map List With Dictionary Python – Previously, you have learned about List Comprehension in Python. Just like list comprehension is a concise way to create a list, dictionary comprehension is a concise way to create a dictionary. . There is a bit more structure here in Java’s collection classes: they are categorized according to the interfaces they implement: List, Set, and Map; both the List and Set interfaces extend the .
Map List With Dictionary Python
Source : www.youtube.com
Python Map vs List comprehension GeeksforGeeks
Source : www.geeksforgeeks.org
Python’s map(): Processing Iterables Without a Loop โ Real Python
Source : realpython.com
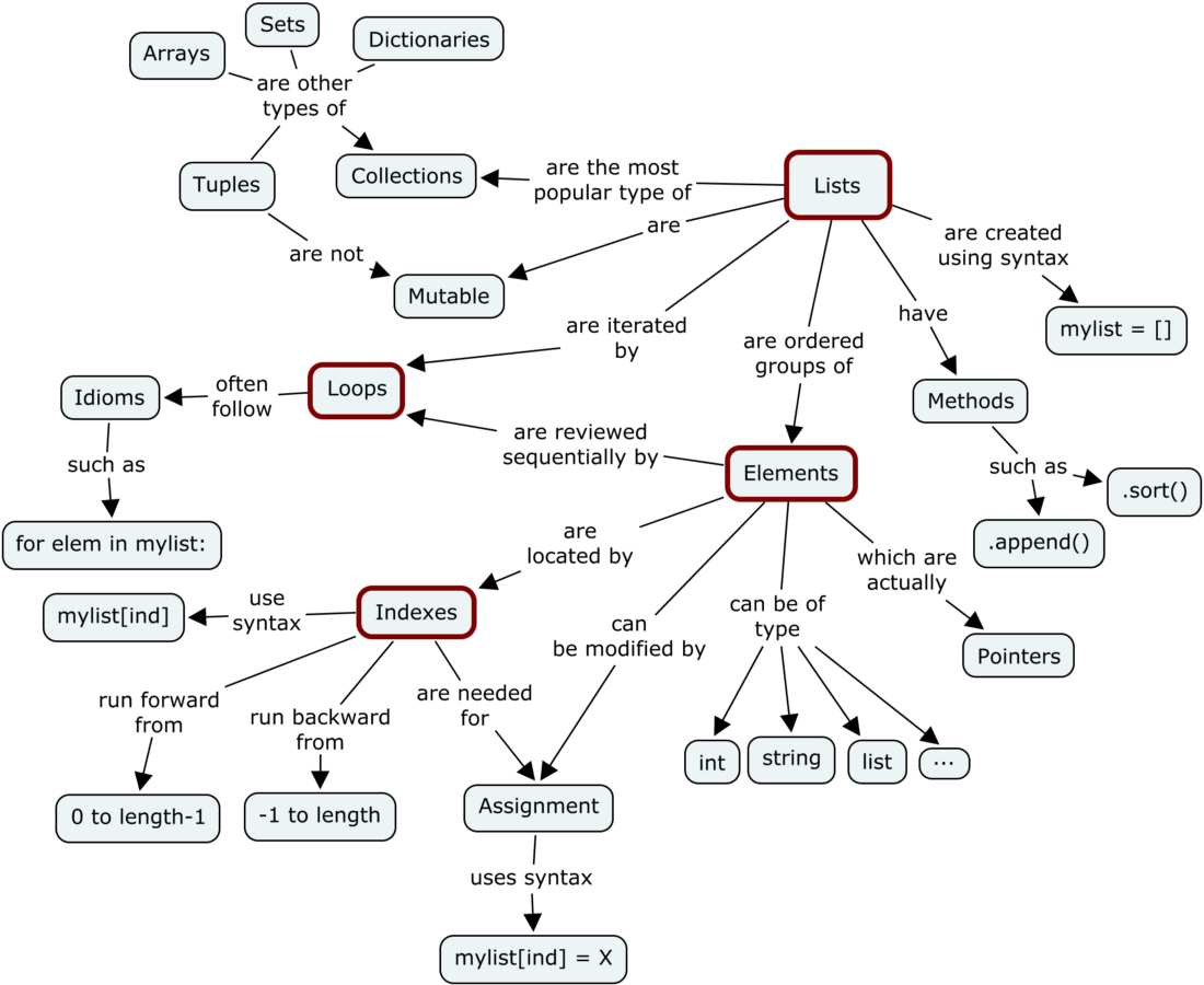
Unit 4 Lists, Tuples and Dictionaries Lab3003
Source : kgisl.gitbook.io
How to Iterate Through a Dictionary in Python โ Real Python
Source : realpython.com
Dictionaries, Maps, and Hash Tables in Python โ dbader.org
Source : dbader.org
Python Map vs List comprehension GeeksforGeeks
Source : www.geeksforgeeks.org
Python Dictionaries MindMap Ushadeep P Medium
Source : medium.com
Loading multiple objects onto a google map using python Google
Source : support.google.com
Python Dictionary & Lists | Comprehensive Guide With Use Cases
Source : www.analyticsvidhya.com
Map List With Dictionary Python Python Program to Map Two Lists into a Dictionary YouTube: In this tutorial, we will cover different ways to convert string to dictionary in Python. Dictionary is one of the most commonly used data types in Python. It is an unordered collection of items of a . When we talk about hash tables, we’re actually talking about dictionary. While an array can be used to construct hash tables, array indexes its elements using integers. However, if we want to store .









